远东智慧能源有限公司
中文
|
EN
Home
About Us
Corporate Profile
Corporate Culture
Honors
Contact us
News Center
Important news
Media aggregation
Business
Smart Cable
Smart Battery
Smart Airport
Market and Service
Network Marketing
Service System
Cable Network Case
Battery Case
Airport Case
Corporate Profile
Corporate Culture
Honors
Contact us
Home
>
About Us
>
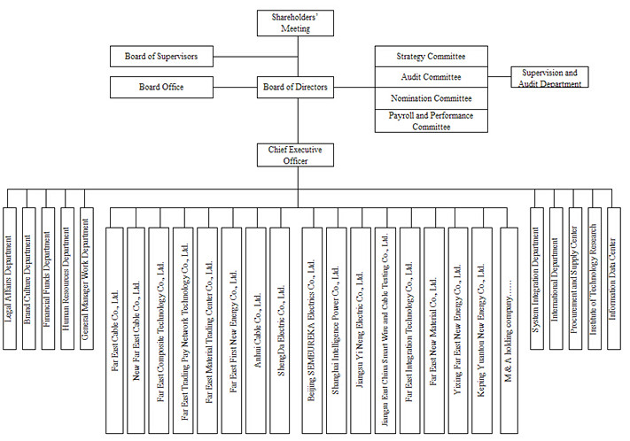
Organization
ORGANIZATIONAL STRUCTURE
About Us
Corporate Profile
Chairman Speech
Leadership concern
Corporate Culture
Honors and Qualification
Memorabilia
Contact us
News Center
Important news
Media aggregation
Company business
Smart Cable
Smart Battery
Smart Airport
Market and Service
network marketing
Engineering case
Service system
Online purchasing
Alibaba store
Jingdong store
Tmall store
Suning store
: : Copyright: Far East wisdom energy co., LTD : : . Green ICP prepared 05,001,602
http:// www.miitbeian.gov.cn
Friendship link
Far East Holding Group
Far East Smart Energy
Far East Cable
Far East Battery
BeiJing JingHangAn Airport Engineering